Zoey San Diego
Hiya! I'm a 21 year old game designer pursuing a BFA at the NYU Game Center. I'm focused in technical design, working at the intersection of design and programming. Other passions include: trinkets, LEGOs, and childlike whimsy :)
Highlights
Detective Grimoire: Secret of the Sahara
Technical Co-Lead, Programmer
Narrative point and click puzzle game. A vertical slice ‘cover’ of Detective Grimoire: Secret of the Swamp. A mechanical and stylistic replication of the original game, with a new story and setting.Team Size: 4
Tools: Unity (C#), Sourcetree, Trello
Project Length: 10 weeks
Adultery
Lead Game Designer
2 player co-op card game playable with a standard 52 card deck. Things are getting boring with the Queen and the King has a shocking affair with his new paramour. Players must work together to balance the King’s relationship with both the Queen and his Paramour.Team Size: 4
Project Length: 4 weeks
Games
Click on the images to play the projects!
SURFOBIA (2024)
3D action game with custom physics. A proof of concept taking inspiration from skateboarding games and PS1 graphics. Shred the sea floor---doing flips, grinding, and wallriding. Team of 6; Lead Programmer. Made in Unity (3 weeks).
SLIDE (2024)
A delightful toygame about building a slide. One week prototype with randomized constraints: the object “slide” and an input scheme using every letter key. Made in Unity (1 week). Selected for feature on Find Nice Games and Warp Door!
How To Be A Ceowboy (2023)
Rhythm game. Outshine your opponent in a duel by stomping and spinning to the beat. Online team of 2; Programmer and Designer. Made for Pizza Jam #9 (Theme: “How To Be A Cowboy”). Ranked #3 overall, out of 38 entries. Made in Unity (10 days).
Video Game College: FPS Edition (2023)
Dating simulator visual novel. Demo for a future full-length project, in which you romance personifications of game genres. Team of 4; Lead Programmer. Made in GameMaker (3 weeks).
Food Chain (2022)
2D puzzle-action game. Solo project. Move your way up the food chain! Made for Godot Wild Jam #41 (Theme: “Ocean”). Ranked #20 overall, out of 92 entries. Made in Godot (9 days).
Water Switch (2021)
2D puzzle-platformer prototype. Solo project. Use switches to turn on water and utilize items to navigate platforms. Careful! If you fall too far, you'll pick up too much speed and hurt yourself! Made for 8 Bits to Infinity Physics Jam (Theme: “Switch”). Ranked #7 overall, out of 24 entries. Made in Unity (9 days).
deep in thought (2020)
2D action platformer. Solo project. Avoid your thoughts and don’t let them consume you. Made for Pre-Made Jam 3 (Theme: “Deep”). All art assets were pre-made by the jam host, they are not mine. Ranked #1 overall, out of 6 entries. Made in Unity (3 days).
Make Room (2020)
2D puzzle-action game. Solo project. You’ve run out of space on your disk and can’t copy any new data, run into files to delete them and make room. Visually inspired by old Windows UI. Made for Disc Room Game Jam. Made in Unity (1 week).
Detective Grimoire: Secret of the Sahara
A mechanical and stylistic replication of SFB Games' Detective Grimoire: Secret of the Swamp, with a new story and setting. Created for Intermediate Game Development at the NYU Game Center.
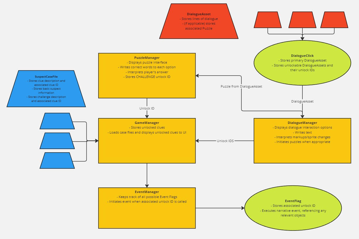
Custom Narrative System
As the programming lead, I developed a custom (no plugin) narrative system that allows for a detective style point and click, with unlockable clues and dialogue. Features include: Visual novel style text with typewriter effect and sprite changes, cutscene functionality, unlockable suspect information and dialogue, logic puzzle integration, and more!

System structure mapped in Miro.
Documentation
For ease of use across all team members, I created detailed documentation of the narrative system and how to use it in engine. View full document here.

Project Management
Our team utilized Trello for production management. I was responsible for identifying bugs, opportunity for optimization, and any need for technical reorganization.
Adultery
A 2 player co-op card game playable with a standard 52 card deck.

Early Prototyping
Adultery evolved from an early prototype called Matchmaker. The objective of this game was to be the first person to match your Queen to a King by stacking cards in their lanes. The game was not very dynamic or exciting and it lacked a clear sense of itself. So from here, we carried over some core features, but rebuilt the game. We strengthened the theme and made the decision to make this a cooperative game that requires strategy.

Playtesting
Over the course of the project, we ran several playtests, taking detailed notes of playthroughs. As lead designer, I had every team member take their own notes, and later compiled them into a master doc to address design as a team. Through playtesting, we exposed points of weakness and confusion.

Game Layout - Spatial Relationships
One of the biggest breakthroughs we had during our design process was the finalization of the play area layout. We pulled the card stacking mechanic from Matchmaker, and found spatial ways of using them, creating 'bridges' in two directions; one for the Queen and one for the Paramour. This design helped players make the connection between the physical placements and representative actions they were taking in the game.
Currently under construction :)

Some buttons to play with! They don't actually do anything :]
Experimental Work
Works that engage with games on the margins. As a queer artist, my work and pracitces are deeply influenced by radical, transformative modes of existing.
kill design (we are human)
A manifesto, a vent piece, a plea. An interactive experience inside the Unity engine editor, accopmanied by an academic paper. This project critiques ideas of labor, creation, and consumption in the world of game design and development.
Nothing (That Is)
An experimental prototype.
About Me

Hi! My name is Zoey San Diego.I'm originally from a small town in central Illinois! Career opportunities were sparse, so I spent all my free time in high school making games.I am focused in technical game design, but am a multidisciplinary developer who loves learning a little bit of everything, all the time.I'm currently a third year student at the NYU Game Center and always looking for opportunities to grow as an artist.When I'm not making games, I'm playing them! And if I'm not playing games, I'm definitely building with LEGOs!











